[昔] 発振回路をつくりたい1

発振回路をつくりたい1

ジャンル:電子回路 10月28日。三週目は実験でやった回路やら作ろうと思ってた回路やらをまとめます。

シミュレーター

僕はシュミューターとしてLTSpiceを使われていただいてます。これについてはこちらにまとめます。

ことはじめ_電子工作とシミュレーション

発振回路その1

CR位相型発振回路。回路図はこれです。学校の課題で出たヤツですね。

原理

位相発信回路最終図 位相発信回路最終図{width=“720” height=“390”}

おおざっぱに。この回路は位相回路部(左側)と反転増幅回路部(右側)に分かれています。反転増幅回路では名前のとおり信号が大きさは増幅されつつ位相は+から-に、あるいは-から+に変化します。つまり、位相は180度変化しています。

ここに、さらに180度位相が変わる位相回路をくっつけることで、全体で正帰還(ポジティブフィードバック)が掛かります。少し+になったらさらに+になる、ということになるので、次第に大きくなります。だんだん+-にぶれながら大きくなり、条件を満たすと安定した信号を発するようになります。(スタートがごくわずかなオフセットで、それが大きくなるんだそろうとは思いますが、なんで+-を繰り返す正弦波になるのかはイメージがわきませんが内緒です。振幅が大きくなっているとは言え、微笑範囲では一度大きくなった電圧が自動的に小さくなって-へ向かうのはなぜ?)

ただし、オペアンプを使って居ますが、オペアンプの電源より大きくすることは出来ないので、上限がつきます。発振条件は以下の通りです。途中式は省略!(レポートには書いた)

利得Av < -29

振幅f = 1/(2 * &pi * C *R)

オペアンプの反転増幅回路や位相発信回路については以下サイトなどを参考にしてください

オペアンプ | 反転増幅回路 - 電子回路

CR移相発振回路の設計

「基本マスターシリーズ オペアンプの基礎マスター」堀桂太郎著 電気書院

回路

回路はこんな感じ。前述のシミュレーションソフトLTSpiceで書きました。

シミュレーション

シミュレーションで過渡応答を調べます。

発信失敗回路 発信失敗回路{width=“600”} 発信失敗信号 発信失敗信号{width=“600”}

始めはこんな感じで発振しませんでした。利得が小さすぎてダメ。位相回路の利得は-1/29で、これより小さいと収束するのは理論通りですが、実際の回路では他の損失があるので分母はより大きくなります。 と言うわけで第二弾はこれ。これはスルーレートに比べて利得が大きすぎた。(ちなみにシミュレーションで理想オペアンプを使ったところ発振しませんでした。注意!)

発進ひずみあり回路 発進ひずみあり回路{width=“600”}

ひずみ ひずみ{width=“600”}

なので調節してこんな感じ。発信していますね。でも、オペアンプが増幅器であるといっても電源より大きくすることはできません。なので波形の頂点でつぶれてしまっているのがみえますね。(見にくい)。増幅率である利得を調節すると、こんな感じになります。

発信回路 発信回路{width=“600”}過渡状態 過渡状態{width=“600”}出力波形 出力波形{width=“600”}

もともと制度の高くない回路なのでこんなもんですね。実物は作りません。

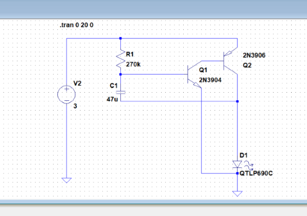
発振回路その2

これはがらっと変わってオペアンプを使いません。トランジスタだけでLチカしたい回路です。弛張回路というらしいです。これを使ってクリスマスまでにツリーを作るんだ!

原理

ここのサイトがわかりやすかったですのでご覧ください。簡単に説明すると、コンデンサとnpn型トランジスタとpnp型トランジスタを使って、ししおどしのように電力を貯めて流すと言うことを繰り返す回路のようです。コンデンサと抵抗器のみが動作する期間は最も単純なCR回路と同形ですね。コンデンサのキャパシタンスと抵抗値でコンデンサに電力を貯める時間をコントロール出来そうです。

こた電 こたつぁーの電子工作 LED を点滅させよう

トランジスタによる発振回路を利用した LED1個点滅回路

シミュレーション

実際にやってみた。

発振回路でLチカ 発振回路でLチカ{width=“600”}

発振回路でLチカの波形 発振回路でLチカの波形{width=“600”}

青い線がLEDに流れる電流で、緑の線がLEDと並行につながっているコンデンサの電圧です。LEDは一瞬光って0mA(=0V)に戻る感じですね。 ちなみに、東芝の2SC1815シリーズとそれに対応するpnp型である2SA1015のパラメータを入れたものを知り合いからもらっていたのでそれを使ってシミュレーションしてたんですが、ピクリとも動きませんでした。なんででしょうね。

ねがてぃぶろぐ LTspiceクイック・スタート - FC2

を参考にしたらうまくいきました。また、CRの値をかえて遅くなりそうだったので、変えてみたときの信号が以下です。 発振回路でLチカ遅め回路 発振回路でLチカ遅め回路{width=“600”}

発振回路でLチカ遅め信号 発振回路でLチカ遅め信号{width=“600”}

わーい

実験

オペアンプを使用する発振回路では消費電力が割高になるだろうということで、弛張回路をつかってチカチカするツリーを作りたいですねぇというのがきっかけでしたが、部品が届けば来週ハロウィンに間に合うかもですね!

また次回

参考文献

オペアンプ | 反転増幅回路 - 電子回路

CR移相発振回路の設計

「基本マスターシリーズ オペアンプの基礎マスター」堀桂太郎著 電気書院

こた電 こたつぁーの電子工作 LED を点滅させよう

トランジスタによる発振回路を利用した LED1個点滅回路

ねがてぃぶろぐ LTspiceクイック・スタート - FC2

雑談

先週は文化祭と応用情報技術者試験と実験レポと部活が重なったため特に何も出来ませんでした。無念。応情の勉強もたしして出来ませんでした。これは落ちた。

ちなみに基本情報技術者試験は今年春に受かりました!もし応用情報も受かってたら何か書くかも(気分次第)